![图片[1]-官宣!中国又对欧洲这4国免签!免签朋友圈再扩容~-ichn.eu | 人在欧洲](http://158.101.7.133/wp-content/uploads/2024/10/官宣!中国又对欧洲这.jpg)
好消息!中国再次敞开大门,官宣对四个国家试行免签政策。
据新华网消息,中国外交部发言人林剑9月30日在例行记者会上回答有关提问时表示,为进一步促进中外人员往来,中方决定扩大免签国家范围,对葡萄牙、希腊、塞浦路斯、斯洛文尼亚持普通护照人员试行免签政策。
林剑表示,2024年10月15日至2025年12月31日期间,上述国家持普通护照人员来华经商、旅游观光、探亲访友和过境不超过15天,可免办签证入境。
“同时,我们促请有关国家给予中方人员更多签证便利。”
据第一财经报道,最新消息,今年前三季度,预计入境中国的旅游人次已达0.95亿,同比增长55.4%,恢复至2019年同期的93.4%。

“免签朋友圈”不断扩大
自去年12月开始,中国就已宣布与多国互免或单免签证。
1、2023年12月,中国对法国、德国、意大利、荷兰、西班牙、马来西亚6国持普通护照人员实施免签入境政策;政策实行时间为2023年12月1日至2024年11月30日期间。


2、1月2日,中国与泰国共同官宣:3月1日起,中泰两国将实施永久互免签证入境政策。

3、1月25日,中国与新加坡签署互免持普通护照人员签证协定。
协定2月9日(农历除夕)正式生效后,双方持普通护照人员可免签入境对方国家从事旅游、探亲、商务等私人事务,停留不超过30日。
入境对方国家从事工作、新闻报道等须事先批准的活动以及拟在对方国家停留超过30日的,须在入境对方国家前办妥相应签证。
至此,东南亚黄金旅游线路“新马泰”三个国家(新加坡、马来西亚、泰国)已全部对中国游客免签。

4、3月7日, 中国宣布:对瑞士、爱尔兰、匈牙利、奥地利、比利时、卢森堡6个国家持普通护照人员试行免签政策。
3月7日,外交部长王毅在答记者问时还表示,“我们希望更多国家也给予中国公民签证便利,共同打造跨境人员往来的快捷网络,推动国际客运航班加快恢复,让中国公民说走就走,让外国朋友宾至如归。”

5、5月4日,古巴宣布:对持普通护照中国公民免签。
古巴旅游部长胡安·卡洛斯·加西亚还宣布:中国为2025年古巴旅游节主宾国。
此外,中国和古巴直航也于5月17日复航。

6、5月28日,中国与格鲁吉亚互免签证。
据新华社报道,中国驻格鲁吉亚大使馆4月29日消息,中国与格鲁吉亚关于互免持普通护照人员签证的协定将于5月28日生效。
根据该协定,持有效的中华人民共和国普通护照或有效的格鲁吉亚普通护照,在缔约另一方入境、出境或者过境,单次停留不超过30日,每180日累计停留不超过90日,免办签证。


7、此外,5月7日,外交部发言人林剑介绍,为进一步促进中外人员往来,中方决定延长对法国、德国、意大利、荷兰、西班牙、马来西亚、瑞士、爱尔兰、匈牙利、奥地利、比利时、卢森堡等12个国家免签政策至2025年12月31日。

上述国家持普通护照人员来华经商、旅游、观光、探亲访友和过境不超过15天,可免办签证入境。
8、6月21日起,中国驻澳大利亚大使馆开始为符合条件,持有效普通护照赴华商务、旅游、探亲的澳大利亚公民审发5年多次入境签证。

9、6月26日,老挝新闻文化旅游部部长签发了《2024老挝旅游年关于对特定游客签证政策实施细则》29号文件。
根据文件内容,中国内地(大陆)及港澳台游客可以通过旅游公司组织,获取普通护照15天免签的政策。

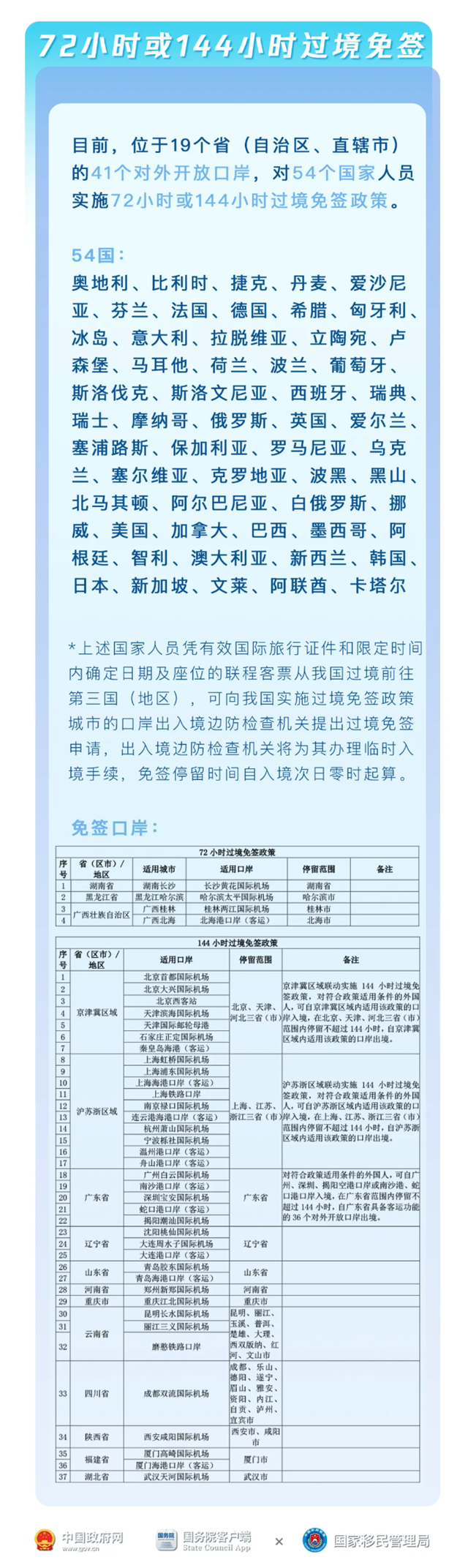
144小时过境免签入境中国口岸增至41个
中国政府网消息,截至今年7月中旬,位于中国19个省区的41个对外开放口岸,也已针对54个国家人员实施72小时或144小时过境免签。
具体国家及口岸名单一图看清——









暂无评论内容